关于我们
基金会简介
理事会成员
联系我们
公益捐赠
捐款指南
筹款项目
捐赠鸣谢
信息公开
规章制度
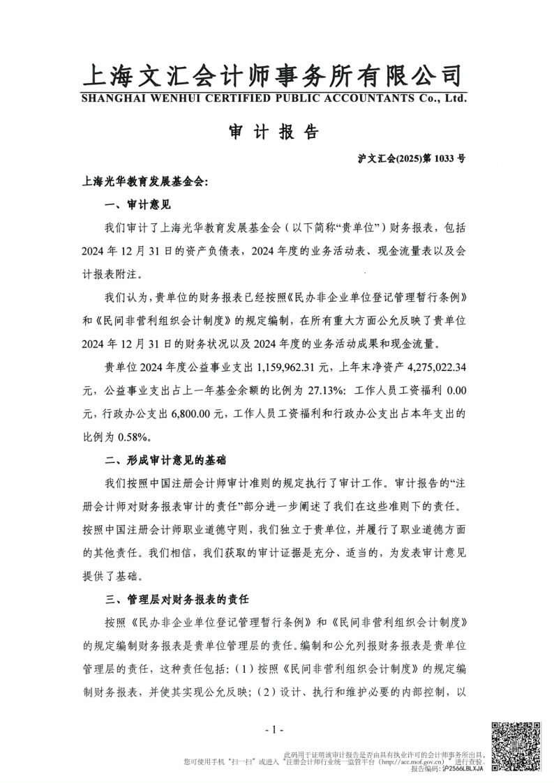
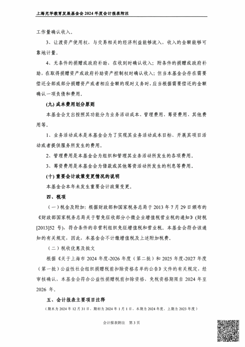
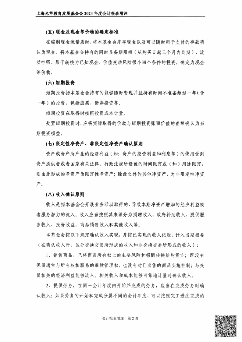
审计报告
年度报告
关于我们
公益捐赠
信息公开
上海光华教育发展基金会2024年度审计报告
时间:2025-03-31 浏览:150
()